
作者 | 金刀
编辑 | G3007
根据4月25日民政部官网发布《2025年1季度民政统计数据》显示,今年一季度,全国结婚登记181万对,同比减少15.9万对。而2024年全国结婚登记数为610.6万对,较上年减少了157.4万对,下降约20.5%。
从大的数据方向来看,过去全国结婚登记数量呈明显下降趋势,相关条例出台也是在为新人领证创造更多的便利条件。5月20日是《婚姻登记条例》实施后的首个“吉日”,各地民政局纷纷在亮出数据:根据成都市民政局数据,截至17时30分,全市办理结婚登记5082对;上海市当日17个婚姻登记机关共办理婚姻登记1673对;河南共办理结婚登记18194对,其中省会郑州市结婚登记量达2374对;河北全省单日办理结婚登记11265对……

网络上舆论似乎正在一边倒地倾向于“不婚不育保平安”。但如果回到现实中,人们会发现,想结婚的人还是在走入婚姻,有人还在苦苦寻找爱情。
其实有很多人总结过,现在的爱情早就不是“你喜欢我,我也喜欢你”那么简单。
现代社会的“爱情”,更像是一场合作项目,双方看到彼此的条件是否匹配,然后像过场一样进行速配:见面一次就能决定是否要继续接触,聊天信息不回复就证明没有下文。在快节奏的社会中,所谓的“真诚”反而最不值得一提。
但也并不是所有人都抱有这种态度。
人到中年的陈宇还没成家,周围的朋友早都已经交卷,甚至有人都已经“二进宫”。对于爱情和婚姻的话题,朋友们的观点也不尽相同,有人劝陈宇不要走入婚姻,因为有很多需要解决的现实矛盾;有人劝陈宇可以结婚,但对爱情不要抱有太大的期望,因为无论和谁最后结果都一样……但固执的陈宇始终坚信,生活中必须有爱,自己要去真诚地对待另一半。
为了寻找真爱,陈宇曾经借助于多渠道的力量。
陈宇告诉我们,因为工作圈子小,他不得不使用“销售技巧”来扩大圈层,即通过将“销售漏斗”做大的形式来接触更多潜在群体。他认为虽然网络上对于“相亲”总体持否定的态度,但不可否认的是,通过相亲成功的案例也不少,并且在没有更好方式的情况下,也不失为一种好选择。
理想很美好,但现实比较骨感。通过家里介绍方式认识的人,尽管条件在家长眼中属于“知根知底”,但对于陈宇来说总体都缺乏“心动的感觉”。当然形成这种情况的原因也不尽相同:有的人是真因为自身性格原因比较难相处;有的人则是有很严重的防备心;还有一些是陈宇自己段位不够缺乏共同语言……
在尝试过家庭介绍之后,陈宇又将目光转向了网络婚恋平台。
相比起家里介绍,网络上的人更加复杂,而且目的性也更强。不仅是网络上流传的各种段子,陈宇自己也亲身经历了几个“奇葩”,写出来都够一部短篇小说。
虽然经历不能说很好,但是对于陈宇来说,这都可以看作是“销售”磨砺的过程:大多数的潜在消费者最终并不能转化成交,但只要坚持,只要成功转化一单即可。
除了在网络上寻找之外,陈宇等其他年轻人还曾求助于DeepSeek等多种AI工具进行算命,试图通过“赛博算命”的方式来改变自身存在的问题。
张磊告诉我们,在过去寻找真爱的过程中,他发现其实除了部分遇到的人的确有严重的问题外,大多数人都是正常的普通人,即符合正态分布规律。反而在这个过程中,他发现在自己在性格以及行为方式上存在着某些缺点。
网络上对于这种情况的说法往往非常双标:一方面希望对方符合自己的一切期待,稍有不足便挑三拣四;另一方面,当自己的一些基本情况(如性格等)欠佳时,又希望出现一个奋不顾身包容自己一切的人,并把这称为爱。如果不符合上述的标准,人们又会说“大不了不结婚”,这种行为在张磊看来并不是积极的表现。
曾经有段时间陈宇因为经历及深受网络影响,也决定在这件事上“躺平”,整天以摆烂的姿态来应对。但这样并没有迎来“入室抢劫般的爱情”,反而让陈宇陷入焦虑当中:内心的真实渴望与现实之间存在巨大差距。于是在沉寂一段时间以后,陈宇还是决定要继续主动出击。
既然决定要认真寻找,陈宇希望自己能够扬长避短,改善存在的不足之处,因此陈宇也制定了一些计划。一方面人到中年由于新陈代谢变慢容易发福,所以陈宇通过运动+节食的方式来保持身材;另一方面,就是前文提到的“赛博算命”。
对于陈宇来说,一直相信缘分的存在。之前通过网络了解到,DeepSeek等国产AI软件可以进行“算命”,所以他通过八字排盘、梅花易数求字等形式,来预测自己遇到“正缘”的时间。DeepSeek在这方面,不仅会给出大致的时间范围,而且还会给陈宇提供相应的意见和建议。如陈宇的八字火土旺,容易因急切导致判断失误,所以AI建议陈宇要磨练自己的心性;还有陈宇必须要明确自己的核心需求,接纳别人而不是想法去改造别人等等。

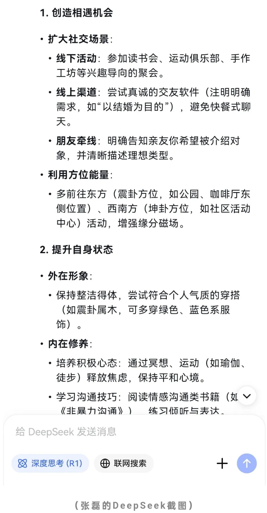
张磊在年初通过网络了解到DeepSeek可以算命后,他也通过八字的形式求姻缘,不过在他看来,所谓“算命”给出的答案,感觉是放之四海而皆准的“定律”。比如DeepSeek建议他要扩大社交场景,然后分为线上和线下;前往的位置虽然模糊地指出了东方、西南方,但主要去的还是具有社交属性的地方。换句话说,DeepSeek只不过是用玄学的外衣把找对象的现实方法又给包装了一遍而已。

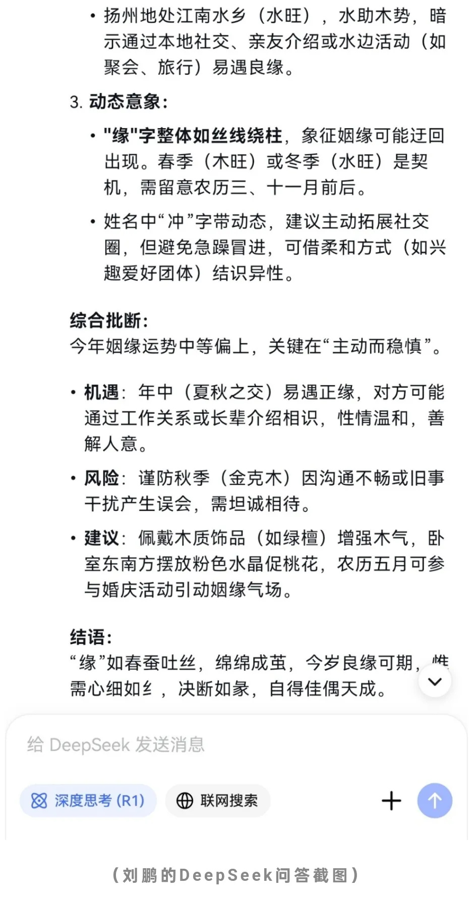
刘鹏在陈宇的建议下也使用了DeepSeek。他用“缘”进行起卦,DeepSeek给出的建议是需要长辈介绍。此前刘鹏家里曾经介绍过多个对象,但刘鹏对她们都不太感兴趣,所以才想求助DeepSeek问问自己能去哪找对象,没想到DeepSeek给出的结果仍然是需要家里进行介绍。刘鹏立马感觉到,DeepSeek给出的答案一点也不是自己想要的,既然如此,恐怕DeepSeek算命也只是娱乐的一种,他还是想通过自己的努力去寻找。

陈宇告诉我们,其实所谓的“算命”,更多的是一种心理暗示。这些AI给出的答案相对比较积极正面,可以让年轻人向着好的方面改进。比如性格急躁判断失误,其实很多人在找对象的过程中都会发生,尤其通过互联网寻找对象的人,会因为刚开始的不熟进行相互试探,结果又因为某些误会而心生厌恶从而失去机会;列出核心需求也是一样,其实就是让年轻人不要陷入“既要又要还要”的完美主义状态中,这样才能快速找到适配的对象。
当然,AI虽然给出了具体操作建议,但是否执行还取决于本人。对于陈宇来说,在核心问题上秉持“宁缺毋滥”的态度,以及发挥个人的主观能动性,同等重要。
经过自己的努力,以及在AI等工具的加持下,陈宇最终通过网络找到了心仪的另一半,张磊和刘鹏还在继续寻找中。不过他们都觉得,既然出现了问题,就应该去积极解决,而不是抱怨(比如社会道德滑坡、网络不靠谱等),逃避更没有用,直面才是唯一的解决途径。
“想要和别人产生羁绊,就要承受掉眼泪的风险。我们不怕掉眼泪,但要值得。”
《诗经》有云:“既见君子,云胡不喜。” 千年以前的先民,用最质朴的文字写下对爱情的期待;千年之后的我们,在数据洪流与赛博浪潮中,依然在寻找那个“怦然心动” 的瞬间。
陈宇的故事或许不是传统意义上的 “圆满答案”,但他教会我们:爱情从来不是数学公式的精准计算,也非算法模型的完美匹配,而是孤勇 —— 正如《小王子》所言:“真正重要的东西,要用心去看。”
当我们在 “条件匹配” 的清单前徘徊时,不妨记得《庄子》里的那句 “相濡以沫,不如相忘于江湖”—— 不是鼓励遗忘,而是提醒我们:在计算 “性价比” 的时代,愿你我都能保留一点 “不计得失” 的天真,一点 “虽千万人吾往矣” 的赤诚。
毕竟,爱情的本质从来不是 “避险”,而是 “明知山有虎,偏向虎山行” 的勇气。数据会下降,时代会变迁,但人类对爱与温暖的追寻,永远是文明长河里最动人的涟漪。

.png)

